№798 ГДЗ Рымкевич 10-11 класс (Физика)
Решение #1
Решение #2

Рассмотрим вариант решения задания из учебника Рымкевич 10-11 класс, Дрофа:
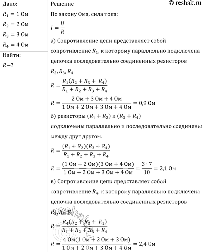
Резисторы сопротивлениямиR1=1 Ом, R2=2 Ом, R3 = 3 Ом, R4 = 4 Ом (рис. 84) подключены к источнику тока в точках: а) АВ; б) АС; в) AD; г) ВС; д) BD; е) CD. Найти общее сопротивление цепи при каждом способе включения.
*размещая тексты в комментариях ниже, вы автоматически соглашаетесь с пользовательским соглашением