№669 ГДЗ Рымкевич 10-11 класс (Физика)
Решение #1
Решение #2
Решение #3

Рассмотрим вариант решения задания из учебника Рымкевич 10-11 класс, Дрофа:
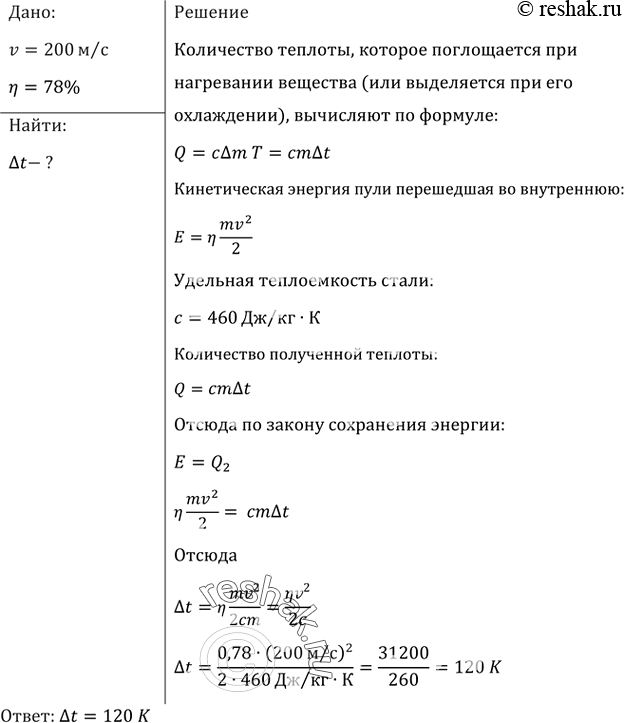
Свинцовая пуля, летящая со скоростью 200 м/с, падает в земляной вал. На сколько повысилась температура пули, если 78% кинетической энергии пули превратилось во внутреннюю энергию?
*размещая тексты в комментариях ниже, вы автоматически соглашаетесь с пользовательским соглашением