№260 ГДЗ Рымкевич 10-11 класс (Физика)
Решение #1
Решение #2
Решение #3

Рассмотрим вариант решения задания из учебника Рымкевич 10-11 класс, Дрофа:
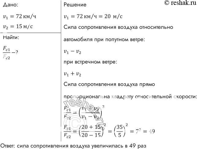
Автомобиль движется со скоростью v1=72 км/ч по ветру, скорость которого относительно земли равна v2=15 м/с. Во сколько раз увеличится сила сопротивления воздуха при движении автомобиля с той же скоростью против ветра? Считать, что сила сопротивления воздуха прямо пропорциональна квадрату относительной скорости.
*размещая тексты в комментариях ниже, вы автоматически соглашаетесь с пользовательским соглашением